AccueilProduitPowerInspect

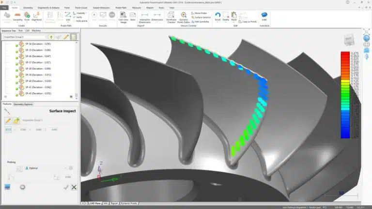
Autodesk® PowerInspect® est un logiciel de contrôle pour tous types de moyens de mesure. Il simplifie le processus de contrôle des formes libres et complexes. Une seule interface pour tous les équipements de mesure élimine la complexité. Sélectionnez facilement le meilleur équipement pour la tâche et équilibrez la charge de travail des inspections à venir.

Retrouvez ce produit chez...